BACK
test

我們重視在世芯電子服務的每一位同仁,我們的薪資福利制度除了依各個子公司所在地之相關法令制定外,還有多項優於法令的福利措施,讓同仁在世芯電子能樂在工作與生活。


薪資制度

  • 薪資 (台灣地區):

        - 固定薪資:提供優於市場水準的保障薪資,固定薪資 14 個月,其中包含中秋、端午節慶禮金及年終獎金。

        - 年度調薪機制:每年依據公司經營實績並參考市場薪酬水準,結合員工個人年度績效評核結果進行彈性調整,確保薪資競爭力並實踐對優秀人才的長期承諾。

  • 績效連動獎金與分紅制度

       將公司獲利表現與部門及個人績效掛鉤,依公司章程公司如有獲利應提撥當年度獲利(係指稅前利益扣除分派員工酬勞及董事酬勞前之利益)不低於1%為員工酬勞。我們透過具競爭力的分紅獎金實質獎助卓越貢獻者(包含基層員工),確保員工與企業共創雙贏價值。本公司2025年度員工酬勞估列金額為美金9,000,000元,係分別以扣除員工及董事酬勞前之稅前利益3.98%估算。

  • 股票選擇權


福利措施

  • 員工保險

世芯電子依法為員工投保勞健保,更提供員工免費之團體保險包含壽險、意外險、醫療險、癌症險等,給予員工安全無憂之保障。

  • 退休制度
  1. 勞基法退休制度:適用勞動基準法舊制退休金規定者,依勞動基準法按月提撥退休準備金存入由中央信託局開立之「退休基金專戶」,並由公司勞工退休準備金監督委員會監督之。
  2. 勞工退休金條例制度:適用勞工退休金條例退休金新制度者,公司依法每月幫員工提撥百分之六之勞工退休金至勞工退休金個人專戶。
  • 優於勞基法的休假制度
  • 員工健康管理

為了提供員工一個安全健康的職場,我們致力於確保同仁的整體健康。依據職業安全衛生法及勞工健康保護規則的規範,公司制定了年度健康服務計畫,並按照以下四大計畫服務範疇進行執行及管理, 以下為相關具體措施與實施成效:


1. 員工健康保護措施執行

  •  臨場服務介紹:包括臨場服務護理師及醫師服務。
  • 企業健康管理:包括工作環境危害辨識及勞工健康分析。

2. 四大計畫執行

  • 異常工作負荷:管理與減輕員工的工作負荷。
  • 人因肌肉骨骼預防:提供預防措施以保護員工的肌肉骨骼健康。
  • 母性健康保護:支持並保護孕婦及產後員工的健康。
  • 執行職務不法侵害:保護員工免受職場侵害。

3. 職場健康促進

  • 滿意度調查:定期調查員工對健康促進措施的滿意度。

4. 健康資訊宣導

  • 健康時事電子報:每月發布健康相關資訊。
  • 其他相關服務連結:提供員工連結其他健康相關服務的資訊。

5. 每年定期舉辦健康檢查及健康講座,協助員工管理健康狀況,包括工作壓力調節、心血管疾病預防及減重飲食管理等課程,以提升員工的健康意識及工作效能。

  • 婚喪喜慶補助及年節禮金
  • 員工旅遊/旅遊補助、家庭日


test

教育訓練

世芯電子秉持人才培育與企業永續發展並行的策略,結合公司成長目標與員工職涯規劃,建構全方位訓練體系。除定期舉辦技術工作坊等內部專業課程外,亦積極支持員工參與外部進修,並提供全額費用補助。我們致力於打造持續學習的環境,透過技能深耕與專業精進,全面強化企業核心競爭力。

test

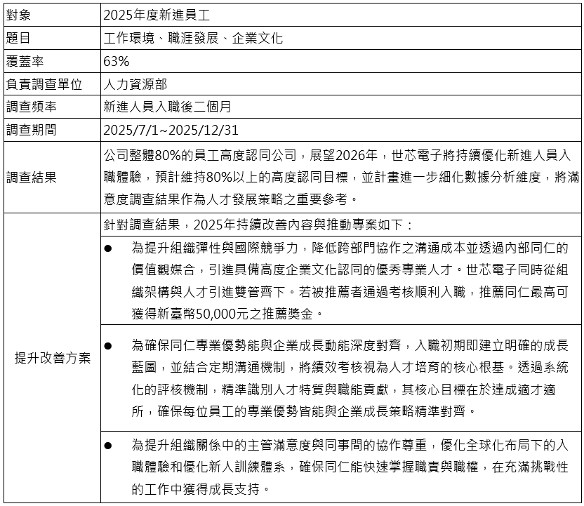
新進人員滿意度調查

Cookie使用條款和條件

Full Content

我們需要收集、使用、保留、傳輸和/或揭露您的個人資料

  • To perform Our obligations in accordance with any contract that we may have with You;

  • It is Our legal obligation to use Your Personal Data to comply with any legal obligations that may be imposed upon Us;

  • It is Our legitimate interest or a third party’s legitimate interest to use Your Personal Data for direct marketing purposes, to prevent fraud or to ensure the network, and information security of Your IT systems, and to provide or improve the Service; and/or

  • With Your freely given consent, to the processing of Your personal data for one or more specific purposes.

Please read carefully and fully understand all the terms before accessing Our website. You have rights to freely decide whether or not to agree on the terms. By clicking the “Agree” button, You agree to all of these terms. You may also visit Contact Us to request an access to, ask Us to stop processing, ask Us to provide a copy of, and to correct, update, or delete any Personal Data that You have provided to Us.

For more information, please visit Our Privacy Policy.

Types of Data We Collected

Personal Data

While using Our Service, We may ask You to provide Us with certain personally identifiable information that can be used to contact or identify You. Personally identifiable information may include:

Tracking Technologies and Cookies

We use Cookies and similar tracking technologies to track the activities on Our Service and store certain information for direct marketing purposes, to prevent fraud or to ensure the network and information security of Your IT systems, to provide or improve the Service, to perform Our obligations in accordance with any contract that we may have with You, or to comply with any legal obligations that may be imposed upon Us. Tracking technologies used are beacons, tags, and scripts to collect and track information and to improve and analyze Our Service. The technologies We use may include:

Cookies or Browser Cookies

A cookie is a small file placed on Your Device. You can instruct Your browser to refuse all Cookies or to indicate when a Cookie is being sent. However, if You do not accept Cookies, You may not be able to use some parts of Our Service. Unless You have adjusted Your browser setting so that it will refuse Cookies, Our Service may use Cookies.

Web Beacons

Certain sections of Our Service and Our emails may contain small electronic files known as web beacons (also referred to as clear gifs, pixel tags, and single-pixel gifs) that permit the Company, for example, to count users who have visited those pages or opened an email and for other related website statistics (for example, recording the popularity of a certain section and verifying system and server integrity).

Types of Cookies

  • Essential cookies. These cookies are essential for You to browse the website and use its features, such as accessing secure areas of the site. Cookies that allow web shops to hold Your items in Your cart while You are shopping online are an example of strictly necessary cookies. These cookies will generally be first-party session cookies. While it is not required to obtain consent for these cookies, what they do and why they are necessary should be explained to the user.

Your options for the Tracking Technologies and Cookies

  • There are online tools such as Digital Advertising Alliance's Browser Check site which allow You to choose how cookies are used throughout the web based on the device and browser You are using.

  • Your browser probably gives You cookie choices. For example, most browsers let You block “third-party cookies,” which are cookies from sites other than the one You’re visiting. Those options vary from browser to browser, so check Your browser settings for more info.

  • Some browsers also have a privacy setting called “Do Not Track,” which We support. This setting is another way for You to decide whether We use info from Our partners and other services to customize Our services for You.

  • Finally, Your mobile device has settings that allow You to control how ad partners can use information about Your use of mobile applications to show ads to You. On Android devices, this setting is called “Opt out of Ads Personalization.” On Apple devices You can adjust Your choice by selecting Privacy and then Tracking.

Use of Your Personal Data

Subject to the lawful grounds of (1) performing Our obligations in accordance with any contract that we may have with You, (2) complying with any legal obligations that may be imposed upon Us, (3) pursuing the legitimate interest or a third party’s legitimate interest to use the information We collect for direct marketing purposes, e.g., delivering ads that are relevant, interesting and personal to You in order to generate revenue and to customize Your experience based on Your offsite behavior, to prevent fraud or to ensure the network and information security of Your IT systems, and to provide or improve the Service, or (4) Your consent,

The Company may use Personal Data for the following purposes:

Please check the consent field.
Privacy Policy

Last updated: August 01, 2023

It is necessary for Us to collect, use, retain, transfer, and/or disclose Your Personal data

  • To perform Our obligations in accordance with any contract that we may have with You;

  • It is Our legal obligation to use Your Personal Data to comply with any legal obligations that may be imposed upon Us;

  • It is Our legitimate interest or a third party’s legitimate interest to use Your Personal Data for direct marketing purposes, to prevent fraud or to ensure the network, and information security of Your IT systems, and to provide or improve the Service; and/or

  • With Your freely given consent, to the processing of Your personal data for one or more specific purposes.

Please read carefully and fully understand all the terms. You may also visit Contact Us to request an access to, ask Us to stop processing, ask Us to provide a copy of, and to correct, update, or delete any Personal Data that You have provided to Us.

Interpretation and Definitions

Interpretation

The words of which the initial letter is capitalized have meanings defined under the following conditions. The following definitions shall have the same meaning regardless of whether they appear in singular or in plural.

Definitions

For the purposes of this Privacy Policy:

  • Company (referred to as either "the Company", "We", "Us" or "Our" in this Agreement) refers to Alchip Technologies, Limited, and its affiliates.

  • Cookies are small files that are placed on Your computer, mobile device or any other device by a website, containing the details of Your browsing history on that website among its many uses.

  • Device means any device that can access the Service such as a computer, a cellphone or a digital tablet.

  • Personal Data is any information that relates to an identified or identifiable individual.

  • Service refers to the Website.

  • Service Provider means any natural or legal person who processes the data on behalf of the Company. It refers to third-party companies or individuals employed by the Company to facilitate the Service, to provide the Service on behalf of the Company, to perform services related to the Service or to assist the Company in analyzing how the Service is used.

  • Third-party Social Media Service refers to any website or any social network website through which a User can log in or create an account to use the Service.

  • Usage Data refers to data collected automatically, either generated by the use of the Service or from the Service infrastructure itself (for example, the duration of a page visit).

  • Website refers to Alchip Technologies, accessible from https://www.alchip.com

  • You means the individual accessing or using the Service, or the company, or other legal entity on behalf of which such individual is accessing or using the Service, as applicable.

Types of Data We Collected

Personal Data

While using Our Service, We may ask You to provide Us with certain personally identifiable information that can be used to contact or identify You. Personally identifiable information may include:

  • First name and last name

  • Email address

  • Phone number

  • Address, State, Province, ZIP/Postal Code, City

  • Usage Data: information such as Your Device's Internet Protocol address (e.g. IP address), browser type, browser version, the pages of Our Service that You visit, the time and date of Your visit, the time spent on those pages, unique device identifiers and other diagnostic data. When You access the Service by or through a mobile device, We may collect certain information automatically, including, but not limited to, the type of mobile device You use, Your mobile device unique ID, the IP address of Your mobile device, Your mobile operating system, the type of mobile Internet browser You use, unique device identifiers and other diagnostic data.

We may also collect information that Your browser sends whenever You visit Our Service or when You access the Service by or through a mobile device.

Tracking Technologies and Cookies

We use Cookies and similar tracking technologies to track the activity on Our Service and store certain information. Tracking technologies used are beacons, tags, and scripts to collect and track information and to improve and analyze Our Service. The technologies We use may include:

Cookies or Browser Cookies

A cookie is a small file placed on Your Device. You can instruct Your browser to refuse all Cookies or to indicate when a Cookie is being sent. However, if You do not accept Cookies, You may not be able to use some parts of Our Service. Unless You have adjusted Your browser setting so that it will refuse Cookies, Our Service may use Cookies.

Web Beacons

Certain sections of Our Service and Our emails may contain small electronic files known as web beacons (also referred to as clear gifs, pixel tags, and single-pixel gifs) that permit the Company, for example, to count users who have visited those pages or opened an email and for other related website statistics (for example, recording the popularity of a certain section and verifying system and server integrity).

Types of Cookies

  • Essential cookies.These cookies are essential for You to browse the website and use its features, such as accessing secure areas of the site. Cookies that allow web shops to hold Your items in Your cart while You are shopping online are an example of strictly necessary cookies. These cookies will generally be first-party session cookies. While it is not required to obtain consent for these cookies, what they do and why they are necessary should be explained to the user.

  • With Our use of the Performance cookies. These cookies collect information about how You use a website, like which pages You visited and which links You clicked on. None of this information can be used to identify You. It is all aggregated and, therefore, anonymized. Their sole purpose is to improve website functions. This includes cookies from third-party analytics services, as long as the cookies are for the exclusive use of the owner of the website visited.

Your options for the Tracking Technologies and Cookies

  • There are online tools such as Digital Advertising Alliance's Browser Check site which allow You to choose how cookies are used throughout the web based on the device and browser You are using.

  • Your browser probably gives You cookie choices. For example, most browsers let You block “third-party cookies,” which are cookies from sites other than the one You’re visiting. Those options vary from browser to browser, so check Your browser settings for more info.

  • Some browsers also have a privacy setting called “Do Not Track,” which We support. This setting is another way for You to decide whether We use info from Our partners and other services to customize Our services for You.

  • Finally, Your mobile device has settings that allow You to control how ad partners can use information about Your use of mobile applications to show ads to You. On Android devices, this setting is called “Opt out of Ads Personalization.” On Apple devices You can adjust Your choice by selecting Privacy and then Tracking.

Use of Your Personal Data

Subject to the lawful grounds of (1) performing Our obligations in accordance with any contract that we may have with You, (2) complying with any legal obligations that may be imposed upon Us, (3) pursuing the legitimate interest or a third party’s legitimate interest to use the information We collect for direct marketing purposes, e.g., delivering ads that are relevant, interesting and personal to You in order to generate revenue and to customize Your experience based on Your offsite behavior, to prevent fraud or to ensure the network and information security of Your IT systems, and to provide or improve the Service, or (4) Your consent,

The Company may use Personal Data for the following purposes:

  • To provide and maintain Our Service, including to monitor the usage of Our Service.

  • For the performance of a contract: the development, compliance and undertaking of the purchase contract for the products, items or services You have purchased or of any other contract with Us through the Service.

  • To contact You by email, telephone calls, SMS, or other equivalent forms of electronic communication, such as a mobile application's push notifications regarding updates or informative communications related to the functionalities, products or contracted services, including the security updates, when necessary or reasonable for their implementation.

  • To provide You with news, special offers and general information about other goods, services and events which We offer that are similar to those that You have already purchased or enquired about unless You have opted not to receive such information.

  • To manage Your requests to attend and manage Your requests to Us.

  • For business transfers: We may use Your information to evaluate or conduct a merger, divestiture, restructuring, reorganization, dissolution, or other sale or transfer of some or all of Our assets, whether as a going concern or as part of bankruptcy, liquidation, or similar proceeding, in which Personal Data held by Us about Our Service users is among the assets transferred.

  • For other purposes: We may use Your information for other purposes, such as data analysis, identifying usage trends, determining the effectiveness of Our promotional campaigns and to evaluate and improve Our Service, products, services, marketing and your experience.

Subject to the above mentioned lawful grounds, We may share Your personal information in the following situations:

  • With Service Providers: We may share Your personal information with Service Providers to monitor and analyze the use of our Service, to contact You.

  • For business transfers: We may share or transfer Your personal information in connection with, or during negotiations of, any merger, sale of Company assets, financing, or acquisition of all or a portion of Our business to another company.

  • With Affiliates: We may share Your information with Our affiliates, in which case We will require those affiliates to honor this Privacy Policy. Affiliates include Our parent company and any other subsidiaries, joint venture partners or other companies that We control or that are under common control with Us.

  • With business partners: We may share Your information with Our business partners to offer You certain products, services or promotions.

  • With other users: when You share personal information or otherwise interact in the public areas with other users, such information may be viewed by all users and may be publicly distributed outside. If You interact with other users or register through a Third-Party Social Media Service, Your contacts on the Third-Party Social Media Service may see Your name, profile, pictures and description of Your activity. Similarly, other users will be able to view descriptions of Your activity, communicate with You and view Your profile

  • With Your consent: We may disclose Your personal information for any other purpose with Your consent.

Retention of Your Personal Data

The Company will retain Your Personal Data only for as long as is necessary for the purposes set out in this Privacy Policy. We will retain and use Your Personal Data to the extent necessary to comply with Our legal obligations (for example, if We are required to retain Your data to comply with applicable laws), resolve disputes, and enforce Our legal agreements and policies.

The Company will also retain Usage Data and Cookie data for internal analysis purposes. Usage Data is generally retained for a shorter period of time, except when this data is used to strengthen the security or to improve the functionality of Our Service, or We are legally obligated to retain this data for longer time periods. When We no longer need to use Your information and there is no need for Us to keep it to comply with Our legal or regulatory obligations, We’ll either remove it from Our systems or depersonalize it so that We can't identify You.

Transfer of Your Personal Data

Your information, including Personal Data, is processed at the Company's operating offices and in any other places where the parties involved in the processing are located. It means that this information may be transferred to — and maintained on — computers located outside of Your state, province, country or other governmental jurisdiction where the data protection laws may differ than those from Your jurisdiction.

Your consent to this Privacy Policy followed by Your submission of such information represents Your agreement to that transfer.

The Company will take all steps reasonably necessary to ensure that Your data is treated securely and in accordance with this Privacy Policy and no transfer of Your Personal Data will take place to an organization or a country unless there are adequate controls in place including the security of Your data and other personal information.

Delete Your Personal Data

You have the right to delete or request that We assist in deleting the Personal Data that We have collected about You.

Our Service may give You the ability to delete certain information about You from within the Service.

You may also visit Contact Us to request an access to, ask Us to stop processing, ask Us to provide a copy of, and to correct, update, or delete any Personal Data that You have provided to Us.

Please note, however, that We may need to retain certain information when We have a legal obligation or lawful basis to do so.

Disclosure of Your Personal Data

Business Transactions

If the Company is involved in a merger, acquisition or asset sale, Your Personal Data may be transferred. We will provide notice before Your Personal Data is transferred and becomes subject to a different Privacy Policy.

Law enforcement

Under certain circumstances, the Company may be required to disclose Your Personal Data if required to do so by law or in response to valid requests by public authorities (e.g. a court or a government agency).

Other legal requirements

The Company may disclose Your Personal Data in the good faith belief that such action is necessary to:

  • Comply with a legal obligation

  • Protect and defend the rights or property of the Company

  • Prevent or investigate possible wrongdoing in connection with the Service

  • Protect the personal safety of Users of the Service or the public

  • Protect against legal liability

Security of Your Personal Data

The security of Your Personal Data is important to Us, but remember that no method of transmission over the Internet, or method of electronic storage is 100% secure. While We strive to use commercially acceptable means to protect Your Personal Data, We cannot guarantee its absolute security.

Residents of the EEA

If You have any questions about Our data processing activities, the data controller You should contact Us through https://www.alchip.com/contact/.

If You think that We haven't complied with data protection laws, You have a right to lodge a complaint with the Data Protection Commission with Your local supervisory authority.

Because We offer a worldwide service, We may transfer the personal data of EEA residents to a country outside the EEA. Where We transfer information from the EEA to a country that doesn't provide an adequate level of protection, We’ll only do so under appropriate safeguards to protect Your information, like standard contractual clauses.

Children's Privacy

Our Service does not address anyone under the age of 13. We do not knowingly collect personally identifiable information from anyone under the age of 13. If You are a parent or guardian and You are aware that Your child has provided Us with Personal Data, please contact Us. If We become aware that We have collected Personal Data from anyone under the age of 13 without verification of parental consent, We take steps to remove that information from Our servers.

If We need to rely on consent as a legal basis for processing Your information and Your country requires consent from a parent, We may require Your parent's consent before We collect and use that information.

Links to Other Websites

Our Service may contain links to other websites that are not operated by Us. If You click on a third party link, You will be directed to that third party's site. We strongly advise You to review the Privacy Policy of every site You visit.

We have no control over and assume no responsibility for the content, privacy policies or practices of any third party sites or services.

Changes to this Privacy Policy

We may update Our Privacy Policy from time to time. We will notify You of any changes by posting the new Privacy Policy on this page.

You are advised to review this Privacy Policy periodically for any changes. Changes to this Privacy Policy are effective when they are posted on this page.

Contact Us

If You have any questions about this Privacy Policy, You can contact Us by visiting this page on Our website: https://www.alchip.com/contact/

You are leaving our website now.

The website you wish to link to is owned or operated by an entity other than Alchip Technologies, Ltd.. We do not control this third party web site.

Modal4